2025-12-21 446
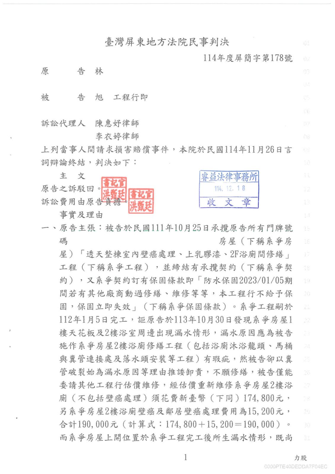
狂賀!本所協助旭O工程行損害賠償事件獲屏東地院勝訴判決!
當事人吳先生受相對人委託承攬相對人住家浴室漏水修繕工程,經修繕完畢後,相對人主張其浴室外的臥房、壁面有漏水事宜,請求我造當事人損害賠償,經我造當事人抗辯其漏水事宜與浴室修繕工程無涉,且漏水原因為其他原因所致,非當事人修繕工程承攬的範圍,故拒絕賠償。幸經法院採納我造當事人主張,駁回相對人之起訴,判決我造勝訴。
律師提醒:漏水原因事涉專業,其背後原因常需有土木技師公會或建築師公會協助鑑定始能究明漏水原因,我造當事人吳先生具有水電背景也做過初步檢測,並排除漏水原因與浴室修繕過工程無關,原告在無法進一步舉證下,單純描述有漏水事實,舉證顯有不足。
案號:屏東地方法院114年度屏簡字第178號民事判決(114.12.18收受判決)
.jpg)
當事人的感謝:

律師提醒:漏水原因事涉專業,其背後原因常需有土木技師公會或建築師公會協助鑑定始能究明漏水原因,我造當事人吳先生具有水電背景也做過初步檢測,並排除漏水原因與浴室修繕過工程無關,原告在無法進一步舉證下,單純描述有漏水事實,舉證顯有不足。
案號:屏東地方法院114年度屏簡字第178號民事判決(114.12.18收受判決)
.jpg)
當事人的感謝:



